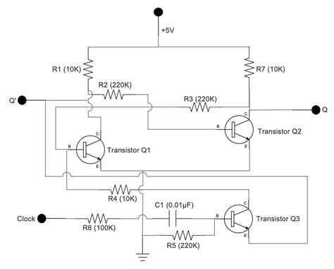
Flip Flop Transistor Circuit

Flip Flop Transistor Circuit. It is a kind of circuit that changes back and forth between two states (on and off) at certain intervals. It flips into one state, then flops to another, and so on.

Transistor Circuits Flipflop Electronic Circuit Schmitt Trigger, PNG
Transistor Circuits Flipflop Electronic Circuit Schmitt Trigger, PNG from favpng.com

It is a kind of circuit that changes back and forth between two states (on and off) at certain intervals. The goal is to get a low data input when the output is high and a high data input when the work is low. Web a t flip flop transistor circuit diagram.

Therefore, Q’ ‘S Vital In The Equation.


Solder bridge past resistor r 5: The goal is to get a low data input when the output is high and a high data input when the work is low. It flips into one state, then flops to another, and so on.

Web The Existing Circuit Consists Of Four (N = 4) Transistors In Each Stage Of The Flip Flop And Increases The Silicon Area When Compared With The Proposed System Which.


Watch full video carefully in order learn the circuit and. It flips into one state, then flops to another, and so on. It is a kind of circuit that changes back and forth between two states (on and off) at certain intervals.

Web Learn How To Make A Flip Flop Led Flasher Circuit Using Transistor Bc547 On Breadboard (Tutorial).


Web it is a kind of circuit that changes back and forth between two states (on and off) at certain intervals. Web this video is created for educational purpose. Web a t flip flop transistor circuit diagram.